国企!18人!六险二金!中原农业保险股份有限公司招聘公告【截止3.31】
2023年3月28日 星期二
陈丽老师
672
中原农业保险股份有限公司成立于 2015 年 5 月,总部 设在郑州,是河南省唯一一家保险法人机构,“金融豫军” 重要成员,省管金融类骨干企业。公司成立以来,业务规模 持续扩大,2022 年度保费收入突破 40 亿元,从第一个完整 经营年度开始,连续 7 个年度保持盈利,截至 2023 年 2 月, 设立河南、内蒙古、黑龙江 3 家省级分公司,员工 2000 余 人。
为满足公司战略发展需要,将公司打造成为中国最懂 “三农”的保险公司,加强公司人才梯队建设,提升公司人 才核心竞争力,现面向社会公开招聘各类人才,诚邀有志之 士加盟,共创美好未来!
(一)招聘计划
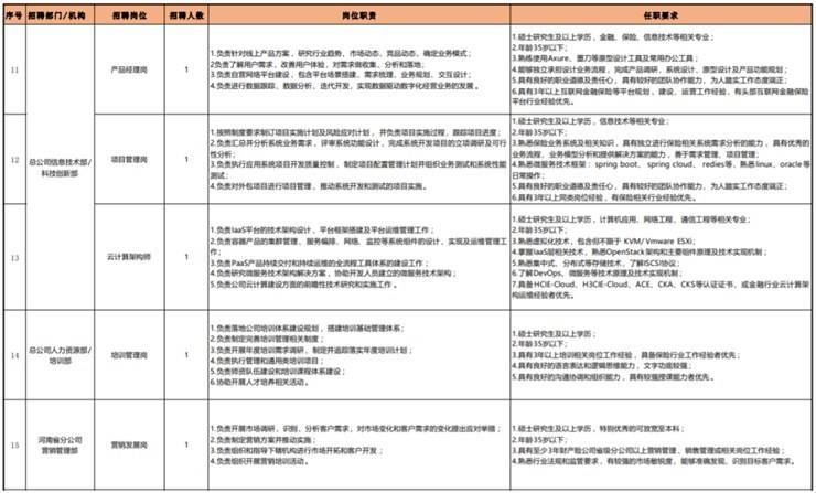
1.总公司(14 人)


2.河南省分公司(本级)(4 人)

(二)基本条件
政治立场坚定,拥护党的领导,积极践行社会主义核 心价值观;
热爱保险事业,高度认可公司企业文化,职业素养良
好,品行端正,敢于担当,执行力强;
硕士研究生及以上学历,特别优秀的可放宽至本科;
年龄 35 岁以下(1988 年 3 月 1 日后出生),特别优 秀的可放宽至 40 岁(1983 年 3 月 1 日后出生),总公司中 层副职岗位可放宽至 45 岁(1978 年 3 月 1 日后出生);
具有 3 年以上相关岗位工作经验,保险行业工作经验 者优先,管理岗位需具有 10 年以上相关岗位工作经验和 5 年以上管理经验;
身体健康,符合公司体检标准要求;
无违法犯罪或其他不良记录,无监管处分记录,正在 接受司法机关、纪检监察机关立案侦查或组织调查的人员不 得录用。
具体岗位职责及任职要求。




根据公司战略发展需要,为满足公司快速发展过程中对 中高端人才的迫切需求,持续推进公司数字化建设,提升公 司业务发展能力,为公司高质量发展提供有力的人才支撑, 在常规招聘计划外,现公司面向社会持续招聘战略性储备岗 位若干人。具体招聘计划及任职要求如下:
(一)基本条件
在符合前述招聘基本条件的前提下,战略性储备岗位需 求人才还需符合以下基本条件:
在符合前述招聘基本条件的前提下,战略性储备岗位需求人才还需符合以下基本条件:
1、硕士研究生及以上学历,金融、保险、精算、信息技术等相关专业背景;。
2、具有优秀的职业素养,较强的顶层设计和规划能力,良好的沟通协调能力和组织能力;
3、具有丰富的行业工作经验,熟悉保险业务,在公司需求的专业领域具有丰富的项目成功经验;
4、具有良好的前瞻性思维、较强的创新能力和开拓精神。
(二)招聘计划及任职要求
三、工作地点
河南省郑州市郑东新区。
公司提供具有竞争力的薪酬待遇,社会保险、补充性商业保险、住房公积金和企业年金等“六险二金”待遇,以及 健康体检和各项工会福利。
应聘者可登录中原农业保险股份有限公司招聘网址 http://ehrapp.zyic.com:8081/open/preempinfo!tqtYo38 oEhJNHpm0sCl75f-_z5sD9h4r 或扫描下方二维码投递简历。

常规招聘计划简历投递时间截至3月31日;战略性招 聘计划长期有效,不受投递时间限制。
曹老师 0371-56563852、王老师 0371-56563851